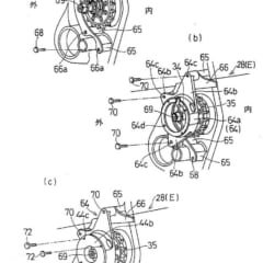
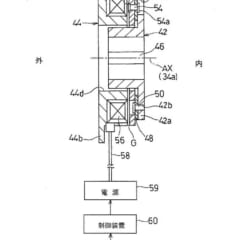
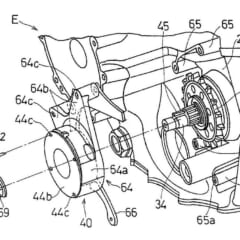
カワサキの「補助ブレーキを備えた鞍乗型車両」なる特許が今年1月に公開されている。普通バイクはエンジンブレーキまたはリヤブレーキで後輪を減速するが、これにもうひとつの選択肢を用意しようということらしい。駆動軸からドライブチェーンなどを介して減速力を伝えるという意味では、電磁式エンジンブレーキと言えなくもない……? 目次 1 エンジンの出力軸に作用する補助ブレーキで、車体姿勢の乱れを抑制する エンジン […]
人気記事ランキング
日
週
月
年
関東のおすすめバイク神社一覧 ライダーのセーフティライドを支えるのは、交通ルールを遵守した適切なオートバイの乗り方と、愛車への深い理解、周囲の交通環境を確認して事故を未然に防ぐ観察眼などがあります。 […]
出力調整を極限まで最適化&他技術との連携で相乗効果 キャブやFIスロットルボディの吸気量を決めるバタフライの開閉をワイヤーで繋がったスロットルグリップで人間が直接調整していたのが旧来の方式。これに対し[…]
商品ではなく「こんなこと、できたらいいな」を描く 今回は見た瞬間にハートを鷲掴みにされてしまったモトクロス系のお気に入りバイクカタログをご覧になっていただきたい。 まずはアメリカホンダ製作によるモトク[…]
ヤマハXJ400:45馬力を快適サスペンションが支える カワサキのFXで火ぶたが切られた400cc4気筒ウォーズに、2番目に参入したのはヤマハだった。FXに遅れること約1年、1980年6月に発売された[…]
手軽な快速ファイター 1989年以降、400ccを中心にネイキッドブームが到来。250でもレプリカの直4エンジンを活用した数々のモデルが生み出された。中低速寄りに調教した心臓を専用フレームに積み、扱い[…]
空冷エンジンのノウハウを結集【カワサキ GPz1100[ZX1100A]】 航空機技術から生まれたハーフカウルとレース譲りのユニトラックサスを装備。デジタルフューエルインジェクション効果を高めるために[…]
月内発売:SHOEI 「GT-Air 3 AGILITY」 優れた空力特性とインナーバイザーを兼ね備えたSHOEIのフルフェイスヘルメット「GT-Air3(ジーティーエア スリー)」に、新たなグラフィ[…]
背中が出にくい設計とストレッチ素材で快適性を確保 このインナーのポイントは、ハーフジップ/長めの着丈/背面ストレッチ素材」という3点だ。防風性能に特化した前面と、可動性を損なわない背面ストレッチにより[…]
「特殊ボルト」で困ったこと、ありませんか? 今回は「でかい六角穴のボルト」を特殊工具なしで外してみようというお話。 バイクを整備していると時々変なボルトに出会うことがあります。今回は古い原付オフロード[…]
点火トラブルって多いよね 昔から「良い混合気」「良い圧縮」「良い火花」の三大要素が調子の良いエンジンの条件として言われておりますが、それはそのまま調子が悪くなったバイクのチェック項目でもあります。その[…]








