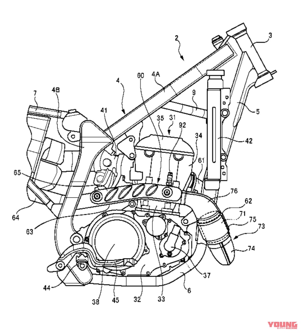
2022年5月にスズキが出願した特許の図版。内容は排気触媒の適切な配置に関するもので、エンジン排気ポート直後の温まりやすい場所に触媒が配置されているが、この図版のエンジンがDR-Z400系に酷似しているのだ。これは可能性アリでしょ!!
ホンダの新型CB400、そしてカワサキのZ400RSと、ブランニュー400の登場が相次ぎそうな2025年前後。このビッグウェーブに是非とも乗って欲しいのがスズキだ。そこで”最強モタード”として名を馳せたDR-Z400SMと、そのベース車であるデュアルパーパスのDR-Z400S、スズキらしい独自路線を貫く、この2台の復活を熱望したい!! 目次 1 独自の最強モタードで激戦400に降臨…熱 […]

































