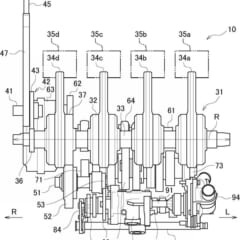
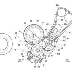
図の31がクランク軸でカウンタ軸は61。間に介するプライマリ軸は51だ。アップにするとそれぞれの回転方向が描いてあるのが分かるはず。
スズキは、国内公式HPで「GSX-R1000R」の生産終了を明らかにした。欧州でもカタログ落ちとの情報があり、これでGSX-R1000シリーズが生き残るのは北米やフィリピンなど、限られたマーケットのみということになった。 目次 1 2022年8月には新世代GSX-R1000と思われるエンジンの特許情報が公開され……2 現行GSX-R1000Rは2021年7月30日発売3 SUZUKI GSX-R1 […]








































