
2021年10月25日にスズキのある特許が登録された。我々はそのマシンのシルエットに見覚えがある。……これって、2013年の東京モーターショーで発表されたコンセプトモデル、過給機付き588cc並列2気筒のリカージョンじゃない?
ダウンサイジング並列2気筒に過給機を組み合わせたコンセプトモデルだった
スズキのターボといえば、新型ハヤブサが登場した際に「ターボや6気筒も検討していた」と明かされたことがニュースになったが、我々はもっと以前からターボを搭載したスズキのバイクを知っている。
古くは1983年に発売された「XN85」だ。これはGS650Gをベースにターボを搭載したもので、シリンダー後部にタービンを積み、3000rpmから過給を開始することで扱いやすい中速域を実現。ベース車の65psに対し、車名の通り85psを発生する。フロント16インチやチェーン駆動も採用したスポーツ車指向のターボで、カタナを彷彿とさせるカウルも特徴だった。
【SUZUKI XN85[1983]】■車重218kg(乾) 空冷4ストローク並列4気筒DOHC2バルブ 673cc 85ps/7500rpm 7.8kg-m/7500rpm F=100/90-16 R=130/90-17■輸出車
その後、長らく沈黙を保ってきたが、2013年の東京モーターショーでコンセプトモデルの「Recursion(リカージョン)」を発表。ビッグバイクの走りとミドルバイクの扱いやすさや経済性をダウンサイジングエンジンにより両立させた「コンパクト ロードスター」を謳い、新開発の水冷588cc並列2気筒エンジンにインタークーラーターボを組み合わせた画期的なマシンだったことから、スズキファンのみならず多くのバイク好きの耳目を集め、発売が期待されたが現在までその願いは叶っていない。
その後、リカージョン計画の噂は、消えては現れ、また霞の向こうへ……と姿がつかめないでいた。そしていつしか我々もノーマークになり、新型KATANAや新型ハヤブサの登場に夢中になっていったのだった。
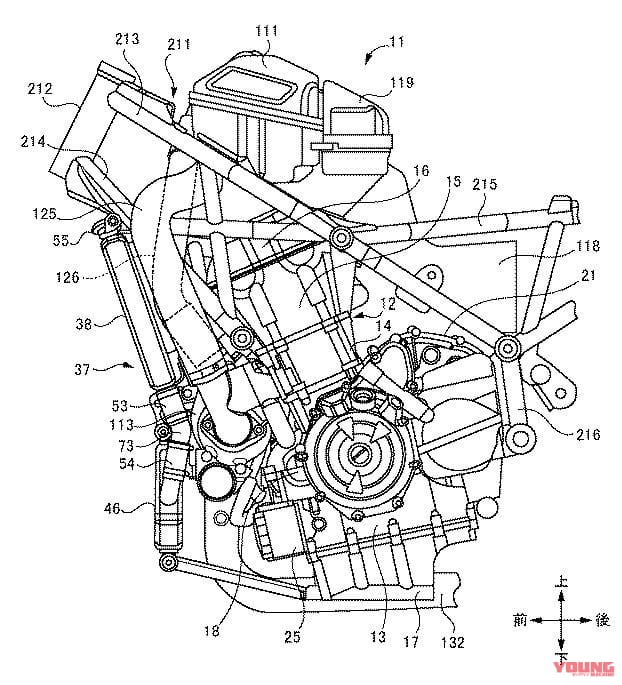
新型コロナによる緊急事態宣言が明け、いよいよEICMAの開幕もあと1週間と少しに迫った頃、ある特許図が舞い込んできた。
我々はこの図版に描かれたシルエットに見覚えがある……!
まったく噂すらつかめていなかったリカージョンそのものにしか見えないのだ。試しに図版のシルエットと2013年公開のオフィシャル写真を重ね合わせてみた(タイトル写真)ところ、ほぼピタリと一致した。写真に比べると図版のほうがサスペンションが伸びあがった状態を表現しているようで、エンジンやピボットの位置がわずかに高いようだが、軸配置やシリンダーの搭載角度などは、まるっきりそのものである。ただ、2013年のリカージョンはアルミフレームだったが、今回のものトレリスフレームになっているのが気になるところ。
【SUZUKI Recursion[2013 concept model]】■水冷4ストローク並列2気筒インタークーラーターボ 588cc
コチラは公開された特許図のうち車両のシルエットがわかるもの。いや、どう見てもリカージョンでしょ!
騒ぐのは早すぎるのだけれど
登録された特許自体は、冷却水流制御ユニットの配置やラジエターアウトレット/ウォーターポンプインレット配管など、そしてインタークーラーのエアインレット/アウトレット配管などに関するもので、またデザイン性についても言及。これらによって、車両の外観デザイン性向上および燃料タンクの容量拡大の要求を満たしたエンジン等の冷却構造を実現することが主題となっている。
この特許をもって「リカージョンが発売されるぞ!」と騒ぎ立てるのはあまりにも早計かもしれないが、少なくとも2017年7月に特許が出願され、2019年1月に公開、そして2021年10月に登録、その後に公開に至っていることから、研究自体は存続していると見てもよさそうだ。
この数年で電動バイクへの移行が話題に上がることが多くなり、また国内4メーカーによる水素エンジン技術の研究についても合意が発表されたばかり。これから減っていくかもしれないガソリン内燃機関ではあるが、ダウンサイジングターボにも環境対策のメリットはあるはず。いつかまた続きが見たい……そう思わずにはいられない。
※本内容は記事公開日時点のものであり、将来にわたってその真正性を保証するものでないこと、公開後の時間経過等に伴って内容に不備が生じる可能性があることをご了承ください。※掲載されている製品等について、当サイトがその品質等を十全に保証するものではありません。よって、その購入/利用にあたっては自己責任にてお願いします。※特別な表記がないかぎり、価格情報は税込です。
あなたにおすすめの関連記事
スズキのターボチャージャー付きスポーツバイク=Recursion(リカージョン)に、最新情報が入った。エンジンは逆回転クランクというメカニズムを採用する可能性があるのだ。 MotoGPマシンと同じメカ[…]
冒頭は鈴木俊宏社長からのメッセージから 「設計者、開発者が次の開発をどうやろうか悩みに悩んで、出てきた回答がこれだよねと。開発途中の車ということでどうかなと思ったけど、非常に乗りやすいバイクに仕上がっ[…]
名車はどんな音を奏でるのか? ヤングマシンDVDアーカイブより、気になる名車のサウンド動画を抜粋。本稿では「世界最強のターボモデル」をコンセプトに開発されたマシン・カワサキ750ターボ(1984年)を[…]
2018年7月16日と9月24日、ツインリンクもてぎの南コースでホンダコレクションホール開館20周年記念イベントが開催された。いつもの動態確認テストはレーサーなどが多かったが、今回は20周年記念という[…]
最新の記事
- 【激論】エンジンオイル三大思想バトル! 高級・格安・純正、結局どれを入れるべきか考えてみた
- 落札価格は4000万円?! ニキ・ラウダが職場への足として使ったフェラーリの4座2ドアクーペ
- 「ぼくの考えた最強のマシン」系?! 『トロン』のマシンをワンオフで再現しちゃった夫婦の話
- 【新型】待望の復活! スズキ(SUZUKI)DR-Z4S/SM購入前に読みたい記事3選【スペック/試乗/レンタル】
- これまでと違った「攻め」を感じさせた2025年の日本メーカー【ノブ青木の上毛グランプリ新聞 Vol.34】
- 1
- 2














![HONDA CX650 Turbo [1983]](https://young-machine.com/main/wp-content/uploads/2019/02/008-1.jpg)




















